產品介紹
華天有源電力濾波器HTQF是山大華天自主開發研制的一種用于動態抑制電力諧波、動態補償無功功率并校正三相不平衡的電力電子設備。有源電力濾波器相當于一個諧波電流發生器,可跟蹤非線性負載中的諧波電流分量,產生與之等幅反相的諧波電流,從而抵消非線性負載產生的諧波電流。實現改善電能質量、提高供用電設備效率、降低電網損耗的效能。
HTQF有源濾波器
碳化硅機型
工作原理
有源濾波器工作原理框圖
有源濾波器濾波原理示意圖
性能特點
更高效率,更低損耗
紋波交錯對消變流器專利技術,電流跟蹤速度高、紋波低、損耗低。
多DSP協同控制,控制精度高、速度快。
諧波濾除能力高達97%,可濾除至50次諧波。
低損耗微晶合金磁芯電抗器,噪聲低,效率高。
更多功能、更多模式
可設定的諧波分次補償功能和三相不平衡校正功能。
諧波無功綜合補償,具有“濾波優先”、“無功優先”等八種工作模式。
可選擇FFT、瞬時無功理論等多種控制方式。
RS-485、以太網、GPRS、WIFI多種通訊方式。
更多型號,更多規格
額定電壓涵蓋110V至10kV。
容量從15A至5000A。
三相三線、三相四線、單相等多種接線方式。
機柜式、機架式、壁掛式、模塊并柜式、高壓鏈式、碳化硅等多種形式。
更加穩定,更高可靠
完善的電磁兼容設計,嚴格熱設計,多重保護功能。
先進控制算法,適應各種復雜現場穩定運行。
數字化控制,中文液晶顯示。
故障自診斷,歷史事件紀錄功能。
更高功率密度,更易安裝維護
模塊化設計,安裝維護方便,功率密度高。
可以多機并聯運行,滿足各種補償容量需求。
輸出容量滿載后自動限流,無過載之憂。
可選擇的源電流或負載電流、三相采樣或兩相采樣檢測方式,便于現場安裝。
碳化硅機型,性能更高效
碳化硅材料的寬禁帶特性,阻斷電壓高達15kV,耐壓特性是同等硅器件的10倍以上。
主控系統搭載TI(德州儀器)最新型雙核DSP,主頻高達200MHz。
功率密度高,體積小,空間利用率大大提高。
濾波范圍更廣:濾波能力覆蓋2-63次諧波。
超高開關頻率,動態響應更迅速。
導通損耗及開關損耗極低,整機效率最高可達99%。
環境適應性更高
濾波效果

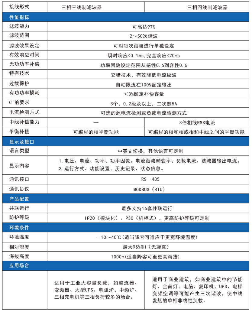
性能參數






